Trade union organisation

The trade union movement operates at various levels and in multiple organisations. Throughout history, these have had a variety of names, ranging from workplace clubs and workshop teams to districts, federations, and internationals. We have chosen to classify them based on the level at which they operate.

 

Organisational level
Workplace
Section
Division
District
National branch
National federation
International branch
International federation
Other

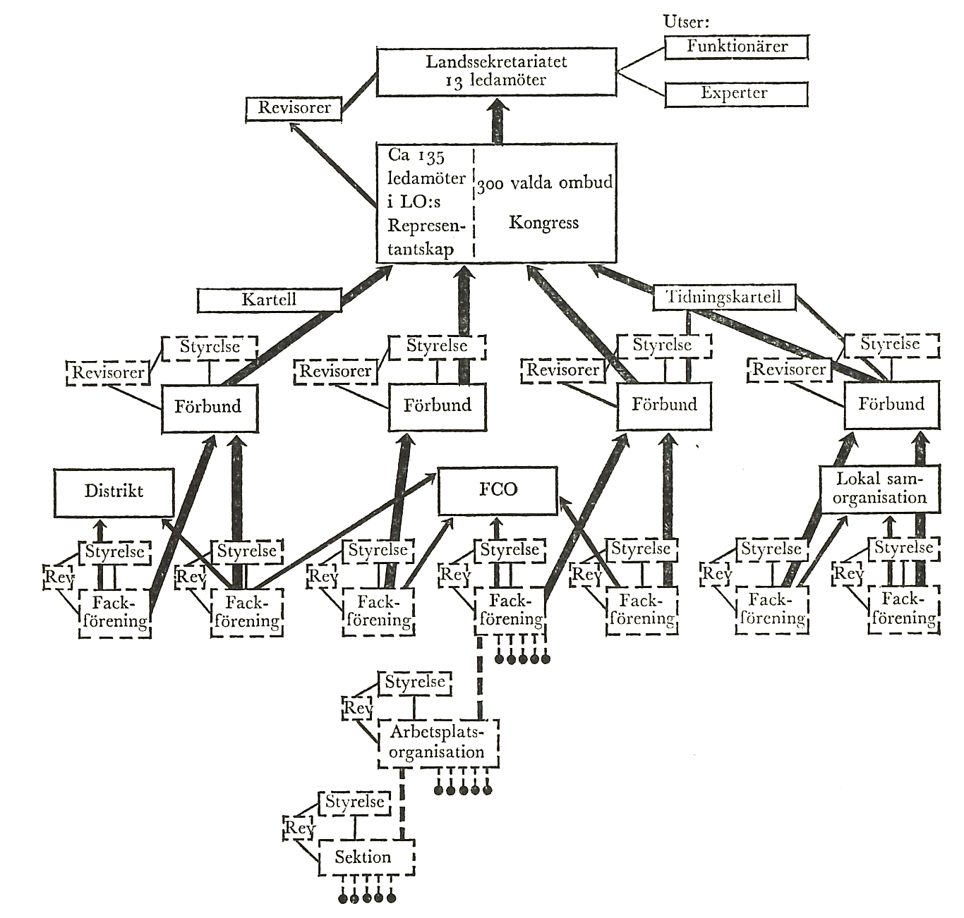
Flow chart of the Swedish trade union movement, 1950's.

The smallest organisation is the workplace club. As the name suggests, it is a trade union organisation based in a workplace. For a long time, the activity reports from these organisations were often purely internal matters. They were written by hand, in many cases well into the 1970s, and in a language suitable for reading aloud. They were read at meetings rather than distributed to all individual members.

The section, division, and district are umbrella organisations for trade union activities at the local or regional level. The national federation bring together local and regional organisations within the same industry.

Trade unions are organised into national federations. In our collection, you will find material from the Swedish Trade Union Confederation (Landsorganisationen - LO) and its member unions.

Internationally, trade unions are organised in industry-specific internationals. We categorize them as international branch. However, membership in internationals has shifted over time. For example, the Municipal Workers' Union is currently a member of both the International Transport Workers' Federation (ITF) and the International Union of Food, Agricultural, Hotel, Restaurant, Catering, Tobacco and Allied Workers' Associations (IUF).

Finally, national federations are organised in international federations. This collection contains material from LO's international affiliate, the International Trade Union Confederation (ITUC), and its predecessors.